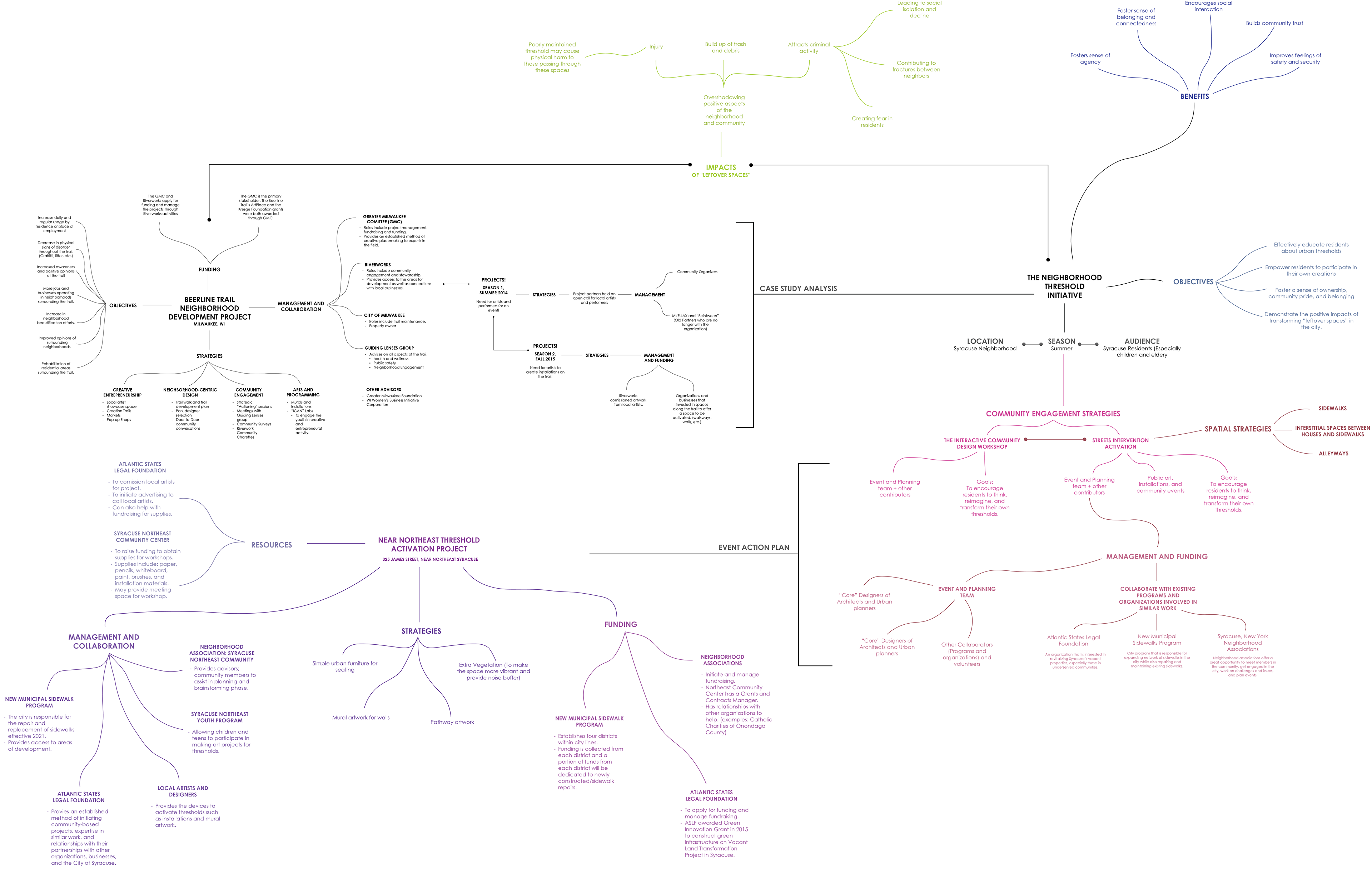
The Neighborhood Threshold Initiative was inspired by firsthand experiences of walking through Syracuse neighborhoods, where my observation of humble porch spaces revealed their ability to both separate and connect residents. This insight led to a deeper study of overlooked urban “thresholds" such as sidewalks, alleyways, and interstitial spaces—and their potential for fostering social connection and community vitality. As a result, the project concluded in the creation of a handbook designed to offer suggestions and guidelines, empowering Syracuse residents to further activate and transform these everyday in-between spaces into vibrant and meaningful community hubs.
The Neighborhood Threshold Initiative
Syracuse, New York - Syracuse University , Summer 2024 Directive Research